| 導讀:生活飲用水衛生標準的修訂是一項持續進行的工作,為了適應科技發展和保障公眾健康,標準的修訂可能會涉及多個方面的變化,例如更新的水質參考指標、新的水污染物的納入以及更加嚴格的健康限值等。 |
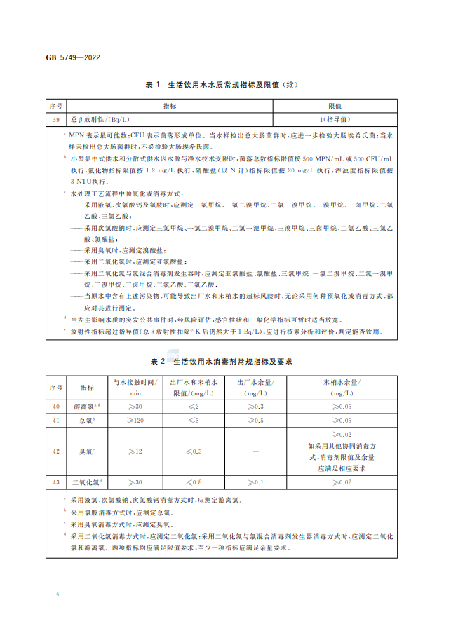
生活飲用水衛生標準的修訂是一項持續進行的工作,為了適應科技發展和保障公眾健康,標準的修訂可能會涉及多個方面的變化,例如更新的水質參考指標、新的水污染物的納入以及更加嚴格的健康限值等 。生活飲用水衛生標準GB5749-2022代替GB5749-2006,究竟改了什么? 1、水質指標變化 水質指標由GB5749-2006的106項調整為97項,包括常規指標43項和擴展指標 54 項。其中,增加了高氯酸鹽、乙草胺、2-甲基異莰醇和土臭素4項指標;刪除了耐熱大腸菌群、三氯乙醛、硫化物、氯化氰(以CN-計)、六六六(總量)、對硫磷、甲基對硫磷、林丹、滴滴涕、甲醛、1,1,1- 三氯乙烷、1,2-二氯苯和乙苯13項指標。 2、水質指標名稱變化 耗氧量(CODMn法,以O2計)名稱修改為高錳酸鹽指數(以O2計);氨氮(以N計)名稱修改為氨(以N計);1,2-二氯乙烯名稱修改為1,2-二氯乙烯(總量)。 3、水質指標限值變化 修改了硝酸鹽(以N計)、渾濁度、高錳酸鹽指數(以O2計)、游離氯、硼、氯乙烯、三氯乙烯、樂果8項指標限值。 免責聲明:本網站標準資料僅供參考,使用標準請以正式出版的標準版本為準。 生活飲用水衛生標準GB5749-2022全文如下:












本文連接:http://szhffs.com/newss-1933.html
|